| Sign In | Join Free | My chinacsw.com |
|
Quality Certifications – Our Commitment to Excellence


Certification Portfolio:
• ISO 9001 Certified – Full-scope quality management system compliance
• UL/CE/RoHS Certified – Globally recognized safety & environmental compliance
• UN38.3 Tested – Certified safe for worldwide air transportation
Why This Matters:
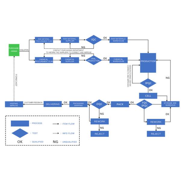
Quality Assurance Process:
▸ Raw Material Inspection (X-ray/SEM analysis)
▸ In-line Production Checks (100% dimensional verification)
▸ Finished Product Testing (Cycle life/Safety/Environmental stress)
Our Promise:
"Your specifications become our quality control parameters" – with full test reports provided for every order.
|
|
|
|
|
|
|
|
|
|
|
|
|
|
|
|
|
|
|
|
Contact Person: MrAlan Yuan